PD-1之后,下一个抗癌神药:PARP抑制剂非常有戏

作者:Alicia 浏览(1027) 评论(0)
PD-1之后,下一个抗癌神药:PARP抑制剂非常有戏

来源:医药魔方Pro 

作者:曼话



对抗癌药PARP抑制剂来说,2011年是非常糟糕的一年。由于赛诺菲的iniparib在三阴性乳腺癌的III期临床试验中失败,以及阿斯利康的olaparib在卵巢癌临床试验中受挫,业界大大降低了对研发PARP抑制剂的投入和兴趣。不过,随着药物研发者们意识到iniparib并不是一种真正的PARP抑制剂,并采取了更谨慎的临床试验策略,这类药物再次卷土重来。


在过去的5年里,FDA共批准了来自阿斯利康、Clovis、GSK以及辉瑞等公司的4 款PARP抑制剂上市,包括olaparib、rucaparib、niraparib以及talazoparib ,这类药物最显着的是用于治疗携带BRCA突变的卵巢癌和乳腺癌患者。


PARP全称为poly-ADP-ribose polymerase,即多聚ADP核糖聚合酶,参与了包括DNA修复、基因组稳定性等在内的一系列细胞过程;该蛋白家族由17个成员组成,包括PARP1、PARP2等。业界研发PARP抑制剂最初是希望通过阻断高度突变的癌细胞中的DNA损伤修复,从而导致“毒性损伤”的积累来发挥抗癌作用。由于健康细胞内存在多条修复DNA的信号通路,因此仅抑制PARP对其毒性不会太大;但对于某些肿瘤细胞,由于BRCA等特定基因突变会破坏其它DNA修复通路,因此会对PARP抑制剂格外敏感,这也是携带BRCA突变的卵巢癌和乳腺癌患者更容易获益于PARP抑制剂的原因(正常细胞中,BRCA编码的蛋白质通过同源重组通路参与DNA损伤修复;而在BRCA突变的细胞中,这种修复机制就失效了)。


那么,PARP抑制剂的抗癌作用是否只能局限于携带BRCA突变的卵巢癌和乳腺癌患者呢?越来越多的研究证实“并非如此”。不断发表的成果和临床数据表明,这类药物可能会有更广泛的用途。


9月28日,GSK在ESMO会议上公布了一项代号为PRIMA的III试验的结果,该试验在新确诊的、响应含铂化疗的晚期卵巢癌患者中测试了niraparib。分析结果显示,在DNA修复同源重组缺陷患者中,与安慰剂组的10.4个月相比,niraparib治疗组的中位无进展生存期为21.9个月;而在DNA修复同源重组正常的患者中,niraparib治疗组的中位无进展生存期也得到了改善,具体为8.1个月,安慰剂组的对应数据为5.4个月。


图片来源:NEJM


以上数据也在同一天发表在了顶级医学期刊NEJM杂志上[1]。论文作者指出,来自同源重组正常的患者群体的研究结果支持了一种假设,即,除了阻断DNA损伤修复,niraparib还具有可用于抗癌的其它不同机制。他们推测,PARP可能还参与调节了基因转录、核糖体生物发生和免疫激活。


图片来源:默沙东


不过值得一提的是,在阿斯利康和默沙东于ESCO上公布的“olaparib联合bevacizumab治疗新确诊的、响应含铂化疗的晚期卵巢癌患者”的III期试验PAOLO-1的结果中,同源重组正常的患者在接受治疗后,与安慰剂组相比,无进展生存期无统计学差异。


GSK肿瘤学负责人Axel Hoos认为,在同源重组正常的患者中,不同PARP抑制剂的响应差异可能与临床试验设计不同有关,也可能与药物特性有关。与其它PARP抑制剂相比,niraparib可能能够更好地穿透肿瘤。


除了GSK最新发布的临床数据揭示PARP抑制剂有望用于治疗同源重组正常的卵巢癌患者外,不断有研究表明,PARP抑制剂还可能在卵巢癌和乳腺癌之外发挥抗癌作用。


图片来源:PNAS


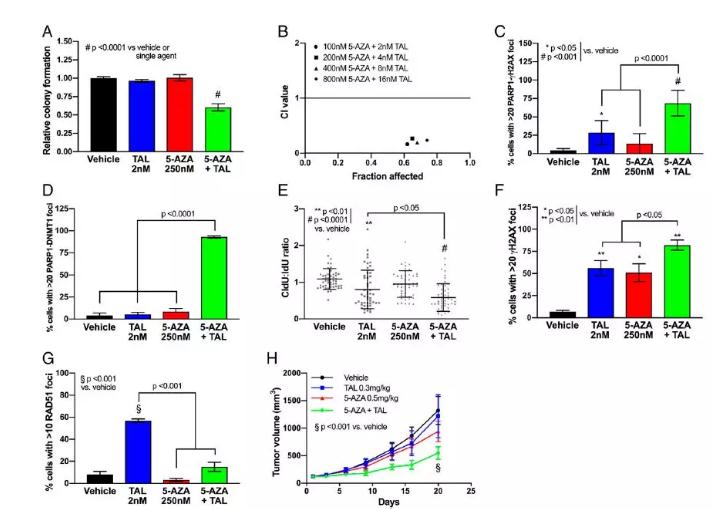
举例来说,今年7月发表在Nature上的1篇论文证实,PARP抑制剂联合NK细胞疗法有望用于治疗白血病[2];而10月7日刚刚发表在PNAS上[3]的一项研究则显示,将PARP抑制剂与DNA甲基转移酶(DNMT)抑制剂联合使用能够对非小细胞肺癌肿瘤产生双重打击,这类肿瘤通常与BRCA基因突变无关。


DNMT抑制剂5-azacytidine联合PARP抑制剂talazoparib在非小细胞肺癌模型中产生了协同细胞毒性(图片来源:PNAS)


据相关报道介绍,DNMT抑制剂(这类药物目前已被批准上市,用于治疗骨髓增生异常综合征和白血病)会在癌细胞中引发一种模拟BRCA突变的效应,从而使癌细胞响应PARP抑制剂的致死效应。领导该研究的Feyruz V. Rassool博士认为,这一发现可能会扩大PARP抑制剂的使用范围,使其不再局限于目前治疗的少数遗传性癌症。


目前,Rassool博士团队正计划开展相关的临床试验,以测试“PARP抑制剂+DNMT抑制剂”联合疗法在非小细胞肺癌患者中的疗效。此外,据悉,该研究团队3年前已证实,PARP抑制剂联合DNMT抑制剂可破坏急性髓系白血病(AML)中的癌细胞[4],他们现在正在AML患者中测试这一疗法,且早期结果显示,这一药物组合耐受性良好。


总结来说,目前,药物开发者们正在努力将PARP抑制剂(作为单一疗法或联合治疗)的使用扩大到更广泛的癌症患者群体。


也许正如Hoos在Nature的一篇最新报道中所说,过去10年里,PD-1阻断抗体类药物吸引了太多“医药人”的目光和精力,在某种程度上,这也是PARP类药物被低估的原因之一。现在,人们已经开始意识到,PARP抑制剂的价值远不止已看到的,这类药物还能提供更多的治疗益处。


究竟PARP抑制剂能否发展成像PD-1抗体一样可治疗十多种癌症的“神药”,一起期待吧!


评论

没有登录不能评论